智能快递柜行业概述

智能快递柜行业发展背景
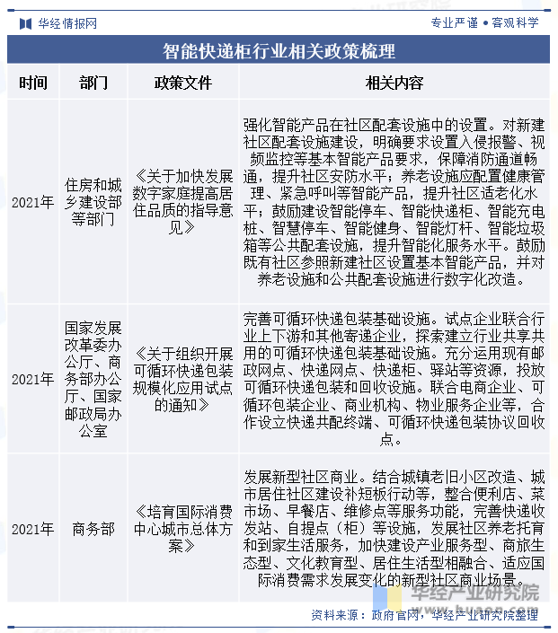
1.政策
近年来,信息技术发展迅速,政府鼓励建设智能快递柜、智能充电桩等公共配套设施,提升智能化服务水平,发展新型社区商业,完善快递收发站、自提点(柜)等设施,充分运用现有快递柜、驿站等资源,投放可循环快递包装和回收设施。

2.社会
智能快递柜是一种创新的快递服务模式,快递业务量的增长带动终端智能快递柜的兴起。2022年,我国邮政行业寄递业务量完成1390.9亿件,同比增长2.7%。其中,快递业务量完成1105.8亿件,同比增长2.1%;快递业务收入完成10566.7亿元,同比增长2.3%。此外,快递与包裹服务品牌集中度指数CR8为84.5。

相关报告:华经产业研究院发布的《2023-2028年中国智能快递柜行业市场发展现状及投资策略咨询报告》
智能快递柜行业现状
1.市场规模
自快递柜进入末端市场以来,就凭借灵活性、安全性和便捷性等优点,获得了大量消费者的认可,无接触配送培养了消费者到柜取件习惯,智能快递柜行业市场规模扩张迅速。2022年,中国智能快递柜市场规模为421亿元,较上年增长16.62%。

2.投放量
在我国电商行业的热度不减,快递量稳定增长以及消费者的便利需求下,智能快递柜开始快速普及应用到日常生活中,据国家邮政局统计数据披露,2021年中国智能快递柜投放量为200万组,同比增速达159%。

智能快递柜行业发展趋势
智能快递柜自出现就在我国得到不错的发展,但智能快递柜在实际物流末端配送过程中,仍存在一些问题:收益方式单一,目前快递柜收入方式主要分为快递箱租用的费用、柜体和屏幕投放的广告收入这两种,不足以支撑智能快递柜的经营。并且超时收费标准不合理,客户满意度低,服务体验感较差。基于智能快递柜的末端配送,应不断完善智能快递柜收费标准和尺寸设计,提高服务质量;开拓市场,合理投放和管理智能快递柜,增加业务收入,让智能快递柜与送货上门相结合,来达到双赢的局面。